大功率直流充电站作为满足市场迫切需求的理想之选,正日益受到瞩目。目前,常规电动汽车已能在短短10分钟内充至80%的电量,其充电速度与传统燃油车的加油速度不相上下。作为电力电子技术的领军者,我们致力于为您提供高能效的直流快充系统解决方案。我们拥有丰富的即用型产品和设计组合,涵盖电源转换、微控制器、信息安全、辅助电源及通信产品等多个系列,旨在为您提供一站式、全方位的充电服务。
产品应用
电动汽车快速充电
功率高达150kW的充电设备50 kW 至 350 kW 的充电器
直流充电桩
工业自动化
数字输入/输出 (I/O) 模块人机界面
工业PC
工业传感器
可编程逻辑控制器
LED照明
LED驱动器LED灯带和多通道LED应用
两级 LED 驱动器
工业驱动
低压驱动中压驱动器
柔性交流输电系统(FACTS)
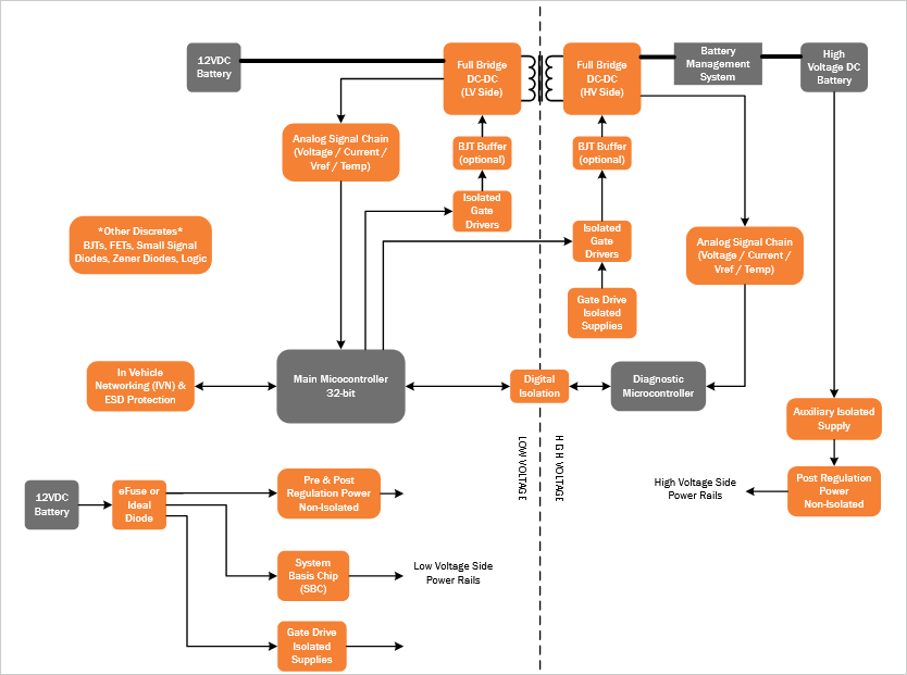
安森美 高低压DC-DC转换器
这些模块可以是单向或双向的,允许任意方向的功率流

+86 0755-23601826
bady.chen@kexingic.com
样品申请
主页
E-Mail: bady.chen@kexingic.com
电话: +86 0755-23601826
Whatsapp: +86 15013454675